New Topics
Grid
เลือกระหว่าง Eevee vs Cycles render engine ใน blender
ใน blender version 2.8 จะมี render engine มาให้จากโรงงาน 3 ตัวได้แก่ Eevee, Cycles, workbrench ในตอนนี้ เราจะมาเลือกระหว่าง Eevee vs Cycles render engine …
หัตถการคืออะไร
หัตถการ ภาษาอังกฤษ คือ Medical procedure หมายถึง การรักษาผู้ป่วยโดยใช้เครื่องมือหรืออุปกรณ์ เข้าสู่ร่างกายผู้ป่วย หัตถการทางการแพทย์ หมายถึงการรักษาผู้ป่วยโดยมีการใช้เครื่องมือและอุปกรณ์ต่าง ๆ เข้าสู่ร่างกายผู้ป่วย เช่น การใช้เข็มเจาะน้ำจากช่องปอด การใส่สายสวนหัวใจ การฉีดยาเข้าในข้อ การผ่าตัดต่าง ๆ การเย็บบาดแผล เป็นต้น …
วิวัฒนาการของ Backend, Frontend และ Full-stack Developer
หลายคนที่ทำงานสายพัฒนาซอฟต์แวร์อาจคุ้นเคยกับคำว่า Backend Developer, Frontend Developer และ Full-stack Developer เป็นอย่างดี แต่คำถามที่น่าสนใจคือ แนวคิดเหล่านี้เริ่มต้นมาตั้งแต่เมื่อไร และเกิดขึ้นได้อย่างไร? บทความนี้จะพาย้อนดูพัฒนาการของบทบาทนักพัฒนาซอฟต์แวร์ ตั้งแต่อดีตจนถึงปัจจุบัน เพื่อให้เข้าใจว่า “การแบ่ง role” ไม่ใช่เรื่องบังเอิญ แต่เป็นผลลัพธ์ของวิวัฒนาการทางเทคโนโลยี 1 …
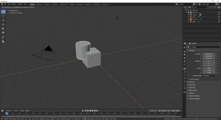
วิธีการประกอบโมเดลให้เป็นชิ้นเดียวใน Blender
วิธีการประกอบโมเดลให้เป็นชิ้นเดียวใน Blender นั้น เป็นการนำชิ้นส่วนที่แยกกันอยู่เป็นคนละ object มารวมกันเป็น object เดียว ในตอนนี้เราจะมาทดลองทำใน blender กันดูครับ โดยสิ่งที่เราจะได้เรียนรู้คือ 1. object mode และ edit mode ใน blender …
รู้จักภาษา Swift กันก่อน
ในปี 2014 บริษัท apple ได้พัฒนาภาษา Swift ขึ้นมาเพื่อใช้พัฒนา application สำหรับ Mac, Iphone, Apple watch, apple tv ซึ่งภาษา swift ถูกออกแบบมาให้เขียนโปรแกรมได้ง่ายขึ้นกว่าแต่ก่อนซึ่งใช้ภาษา Object-C สำหรับการเขียนภาษา …
List
ตอนที่ 3: FlutterFlow เหมาะกับใคร
บทนี้คือ ด่านตัดสินใจ สำหรับคนที่อ่านมาถึงตรงนี้และเริ่มถามตัวเองจริง ๆ ว่า “สรุปแล้ว FlutterFlow เหมาะกับเราหรือเปล่า” ถ้าคุณอยู่ในช่วงจะเลือกเครื่องมือ พลาดบทนี้ไปอาจเลือกผิดทางได้ง่าย ๆ FlutterFlow เหมาะกับมือใหม่ไหม คำตอบคือ เหมาะ แต่ต้องเข้าใจขอบเขต FlutterFlow ช่วยลดกำแพงสำหรับมือใหม่ได้มาก เพราะ ไม่ต้องเริ่มจากการเขียนโค้ดทั้งหมด …
ตอนที่ 2: FlutterFlow ใช้ทำอะไรได้บ้าง
บทความตอนนี้เหมาะสำหรับคนที่กำลังถามตัวเองว่า FlutterFlow เอาไปใช้ทำงานจริงได้แค่ไหน เหมาะกับโปรเจกต์แบบใด และควรหรือไม่ควรใช้ในสถานการณ์ไหน ถ้าคุณกำลังจะทำแอป ทำ MVP หรือกำลังมองหาทางลัดในการพัฒนา บทนี้จะช่วยให้ตัดสินใจได้ชัดขึ้น FlutterFlow ใช้ทำแอปแบบไหนได้บ้าง FlutterFlow เหมาะกับแอปที่มีโครงสร้างค่อนข้างชัดเจน เน้นการแสดงผลข้อมูล การจัดการฟอร์ม และการเชื่อมต่อ backend ผ่าน Firebase …
FlutterFlow คืออะไร? แพลตฟอร์มสร้างแอป Flutter แบบไม่ต้องเขียนโค้ดทั้งหมด
FlutterFlow คืออะไร FlutterFlow คือเครื่องมือ Visual App Builder สำหรับสร้างแอปด้วย Flutter Framework โดยใช้แนวคิดแบบ Low-Code / No-Code ผู้ใช้สามารถออกแบบหน้าจอ วางโครงสร้างแอป เชื่อมต่อฐานข้อมูล และตั้งค่า logic ได้ผ่านหน้าเว็บ …
ตอนที่ 10: Layered, Clean และ Hexagonal Architecture – โครงสร้างที่พา DDD ไปใช้ได้จริง
บทนำ เมื่อคุณเข้าใจ Domain-Driven Design ครบทั้ง Entity, Aggregate, Domain Service, Application Service, Repository และ Domain Event แล้ว คำถามถัดไปที่เลี่ยงไม่ได้คือ: แล้วเราควรจัดโครงสร้างระบบ (Architecture) แบบไหน …
ตอนที่ 9: Domain Event – เมื่อระบบธุรกิจขับเคลื่อนด้วยเหตุการณ์
บทนำ ในระบบธุรกิจจริง หลายสิ่งไม่ได้เกิดขึ้นเพราะ “มีคนสั่ง” เสมอไป แต่เกิดขึ้นเพราะ เหตุการณ์บางอย่างได้เกิดขึ้นแล้ว เช่น: พนักงานผ่านทดลองงาน พนักงานลาออก เงินเดือนถูกปรับ แผนกถูกยุบ เหตุการณ์เหล่านี้คือหัวใจของแนวคิดที่เรียกว่า Domain Event ใน Domain-Driven Design (DDD) Domain …

















